首   页 走进略阳 新闻中心 政府信息公开 政务服务 政民互动 专题专栏

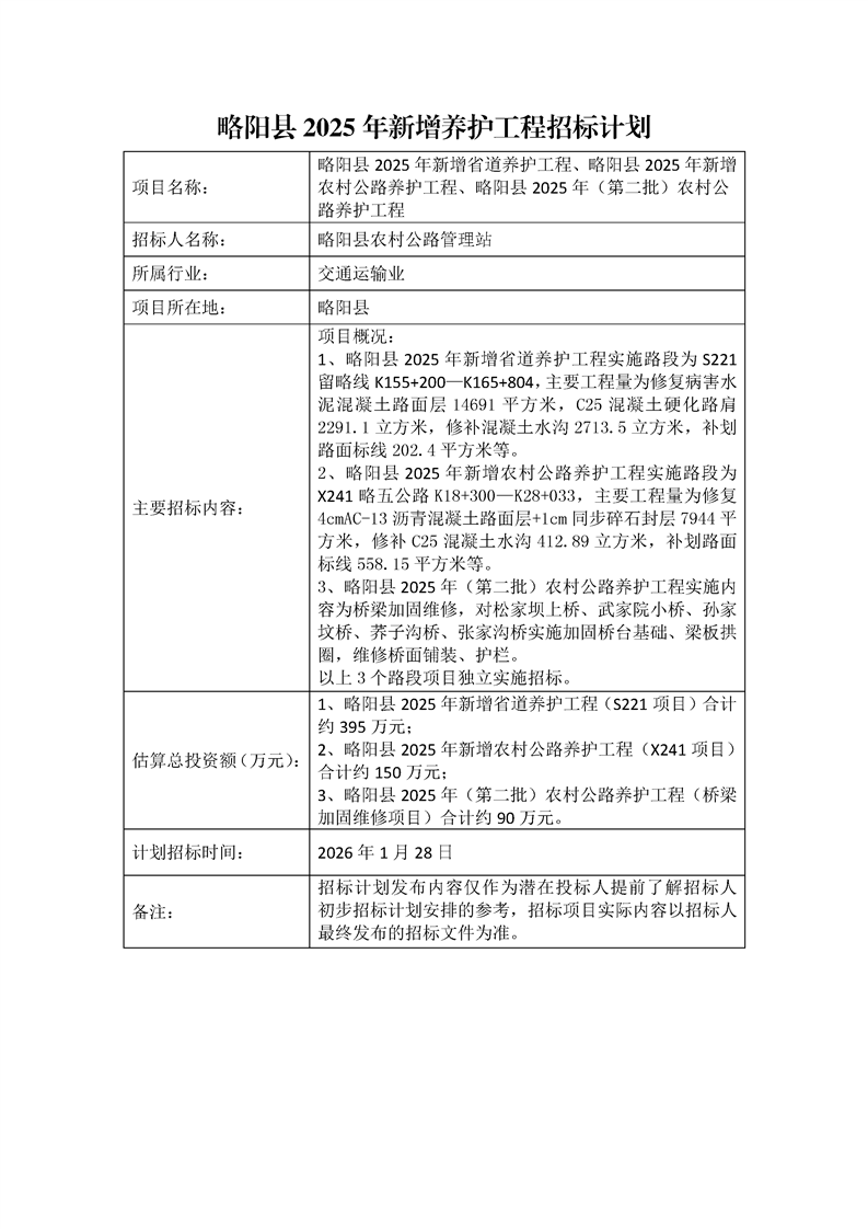
略阳县2025年新增养护工程招标计划